日本

働き方を変革するために構築されたCAD/CAMエコシステム

先進的なCAD/CAMバンドル:CNCおよびロボットプログラミング、ショップフロアシミュレーション、クラウドコラボレーション。地域サポートによる高速なCADから部品への変換。

製品

ENCY CAM

ENCY robot

ENCY tuner

ENCY clouds

ENCY:新世代のためのCAD/CAM

直感的なユーザーインターフェースと自然なワークフローで高度なCAM技術を提供

最先端のUI
材料除去シミュレーション
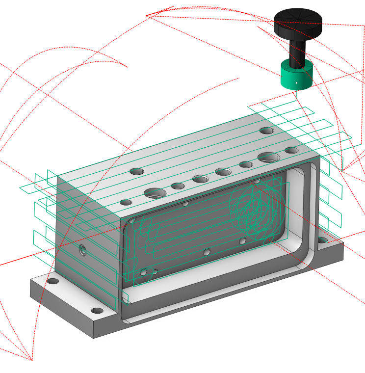
3軸ツールパス
積層造形
HSM
ミル・ターン
マシンシミュレーション
コラボレーション
多軸
ENCY Robot:完全なオフラインロボットプログラミングソリューション
ロボット向けの究極のツールパス計算、キネマティクス管理、およびシミュレーションソフトウェア
最先端のUI
完全なロボットセルシミュレーション
複雑なツールパス計算
技術シミュレーション
シンプルなツールパス計算
ロボットキネマティクス管理
外部軸サポート
コラボレーション
ENCY Tuner:ショップフロアNCコードシミュレーションソフトウェア
CNCマシンおよび産業用ロボット向けのNCコードシミュレーション、微調整、および再設計
NCコードシミュレーション
マシンセットアップの定義と管理
NCコードファイル比較
NCコード編集
NCコードプレビュー
完全なマシンシミュレーション
材料除去シミュレーション
ENCY Clouds:CAD/CAMプログラマーおよびマシンオペレーター向けのクラウドベースデジタルワークスペース
ウェブビュー
オンラインチャット
クラウドストレージ
モバイルアプリ

ENCYを選ぶ理由:他のCAD/CAMシステムとの違いは何ですか?

市場で利用可能な他のソリューションからENCYを際立たせる主要な要因を強調いたします。

ENCYがオールインワンソリューションでCNCおよびロボット製造の世界をどのように変革しているかをご覧ください。このビデオでは、プラットフォームのビジョンとコア機能を紹介し、今後の機能の基盤を設定します。

ENCYでは、CNCとロボットプログラミングが1つの直感的なインターフェースにシームレスに統合されています。追加のソフトウェアは不要で、CAD、CAM、シミュレーション、ポストプロセッシングが組み込まれており、合理化されたオールインワンワークフローを実現します。

ほとんどのCAD/CAMシステムとは異なり、ENCYは最初からマシンのデジタルツインを統合します。マシン認識技術により、問題を早期に検出し、ツールパスをリアルタイムで最適化し、プログラミングループを削減し、自動遷移と現実的な仮想セットアップで多軸加工を合理化します。

ENCYは完全に社内で構築されており、自由にイノベーションを行い、ユーザーフィードバックに対応し、高額なサードパーティライセンスを回避することで、お客様のビジネスにより効率的で費用対効果の高いソリューションを提供します。

ENCYのモダンで合理化されたUIは、CAD、CAM、シミュレーションを直感的に保ちます。クリーンなレイアウト、洗練されたアイコン、快適なダークテーマで生産性を向上させます。スマートヒントとマルチタブサポートにより、すべてのスキルレベルでプログラミングがより高速で簡単になります。

ENCYは強力なプラットフォームを超えて、次世代のインタラクティビティを提供します。加工パラメータをその場で調整し、仮想マシンをシームレスに制御し、ツールパスをインタラクティブに編集することも可能で、すべて即座の視覚的フィードバックにより、より高速でスマートなワークフローを実現します。

ENCYの独自シミュレーションエンジンは、ソリッドおよびボクセルシミュレーションモードで精度と速度を提供します。完全に統合されており、リアルタイムストック更新、完全なマシン可視化、衝突検出、Gコード検証を提供し、加工プロセス全体を向上させます。

MachineMakerは、CNCおよびロボットのデジタルツイン構築を簡素化します。プログラミングは不要です。3Dモデルをインポートし、キネマティクスを定義し、インタラクティブツールでパラメータを微調整します。オンラインコンポーネントライブラリとのシームレスな統合により、仮想マシンの作成がこれまで以上に高速で正確になります。

このプラットフォームには、ENCYユーザーおよびディーラーによって共有された数百の事前作成された加工プロジェクトが含まれています。このライブラリにより、以下が可能です:加工プロジェクトをプライベートクラウドに保存;同僚やENCYコミュニティ全体とファイルを簡単に共有;スマート検索フィルターを使用して関連する加工例を迅速に見つける。

ENCY Cloudsは、組み込みチャット、リアルタイムファイル更新、画面共有、即座のサポートにより製造チームワークを革命化し、無限の通話やメッセージを排除します。ENCY Xエコシステムの一部として、ユーザー、サプライヤー、業界専門家間のコラボレーションを合理化します。

CNCとロボットの両方の世界に対応する堅牢なCAD/CAMプラットフォーム

独自プラットフォーム:CNCとロボット向けの強力なCAD/CAM。安全で、コンテンツが豊富で、API対応、コラボレーション対応。

2Dから5Dまでの幅広い加工戦略

インタラクティブ

パラメトリックCAD

NCコードシミュレーションと検証

最先端のインターフェース

4K画面で鮮明

オープンAPI

技術的独立性

ロボットキネマティクス管理のための包括的なツールセット

完全なロボットセルシミュレーション

ENCY X:CAD/CAMエコシステムのご紹介

ENCY Xとは何ですか?

新しいCNCマシンとロボットプログラミング体験

ENCYソフトウェアCEOが説明します:

ENCY Xの背景にあるコンセプトは明確です。CAD/CAMプログラマーが動作するより広いコンテキストを評価し、ソフトウェアの直接使用を超えたワークフロー要素を自動化します。

NCコード作成以外に、コミュニケーションとデータ交換が最も時間のかかるタスクであることを発見しました。これに対処するため、オンラインチャットとプロジェクトライブラリを組み合わせたクラウドベースのコラボレーションツールであるENCY Cloudsを開発し、ソフトウェアにシームレスに統合しました。これによりクリック数が削減され、スムーズなワークフローが確保されます。

すべてのCAD/CAM製品(ENCY、ENCY Robot、ENCY Tuner)がENCY Cloudsを通じて接続され、ENCY Xプラットフォームを形成しています。これにより、プログラマー、オペレーター、専門家、エンジニアのための透明な環境が作成され、超高速のコミュニケーションとデータ交換が提供されます。さらに、生産性を向上させるため、コラボレーションチャットにAIアシスタントを組み込みました。

もはやメール、クラウドドライブ、肥大化したハードドライブ、紙、問題を分析するための写真やビデオの手動送信は必要ありません。

新しいCNCマシンとロボットプログラミング体験にCAD/CAMプログラマーをお迎えできることを嬉しく思います。

Play Video

ENCYの旅を始める準備はできていますか?

CNC機能

2.5軸および3軸ミル

3軸フライス盤での金型・ダイおよびその他の部品の製造

回転

ネジ、ブレード、歯車、バラスターの製造

旋盤

旋削と中ぐり、ねじ切り、トリミング、穴あけ、リーマ加工
ミル・ターン
1つのセットアップで旋削とフライス加工を組み合わせ
多軸
インデックス(3+2)および同時5軸フライス加工。タービンホイール、ブレード、ポート用
HSMおよびアダプティブ
工具寿命を延長しながら迅速な材料除去のための高速およびアダプティブツールパス
スイスおよびMTM
同期機能付きスイス型マシンおよびMTM(マルチチャンネル加工)
5-6D切断
切断、トリミング、6Dナイフ切断のCNCプログラミング。ミル、レーザー、ウォーター、プラズマ、ナイフ
積層造形およびハイブリッド
5軸、ミル・ターンマシンおよびロボットでのクラッディング、ハイブリッド技術
EDM
ワイヤーEDM加工のための2-4軸戦略
2D切断
レーザー、ウォータージェット、プラズマ、酸素燃料切断およびナイフ切断のプログラミング
Gコードベースシミュレーション
ENCY CAMでのGコード検証
プロービングサイクル

フライス盤および旋盤用プロービングサイクル

ロボット機能

ロボットフライス加工

冗長軸サポート付き3-5Dフライス加工

ロボット切断

精密な工具ベクトル制御による多軸切断

積層造形

先進的な層厚制御による3-5Dクラッディング

ロボット溶接

溶接プログラミングのためのシンプルで使いやすいソリューション

彫刻/石材

石材荒加工、ディスク工具、メッシュモデル用先進5D仕上げ

ピック・アンド・プレース

衝突のない自動ピック・アンド・プレース

スプレー塗装

PCで塗装をシミュレーションしてテスト

研磨

工具対部品および部品対工具をサポート

Connect with your local ENCY dealer in 日本

個別サポートとカスタマイズされたソリューションを受けてください。当社の代表者が、お客様のビジネスでENCYの可能性を最大化するお手伝いをいたします。

ENCY SOFTWARE LTD

Aiolou - Panagioti Diomidous 2, Lemesos 3020, Cyprus

ENCYソフトウェア株式会社

フォローしてください: